在不久前结束的中国国际大学生创新大赛(2024)“数广集团杯”广西赛区选拔赛中,我校学生创业项目获得1项金奖和26项铜奖,获奖数量为历届最多。其中,《校邦之家》项目以“青年红色筑梦之旅”赛道第六名的成绩获得金奖,是广西高职院校该赛道排名最高的项目,并入围全国总决赛。

《校邦之家》项目团队和指导老师
此次大赛由自治区教育厅、自治区党委统战部、自治区党委网信办等多个部门联合主办,吸引了众多高校积极参与。我校高度重视此次赛事,精心组织策划了校级选拔赛,广泛动员学生参与,共征集到4400多个富有创意和潜力的创业项目。备赛过程中,学校通过线上线下相结合的方式,邀请多位专家为参赛团队提供了专业、细致的专题培训和项目指导,有效提升了项目的竞争力和团队的参赛能力,为最终取得优异成绩奠定了坚实基础。


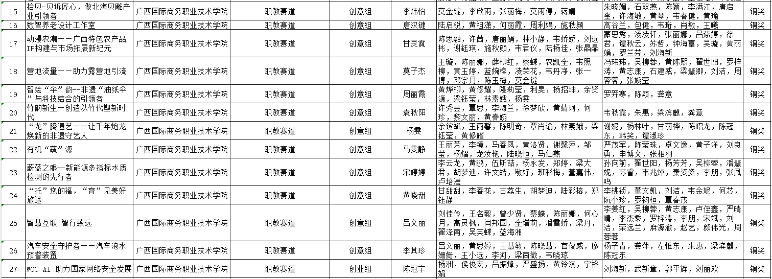
中国国际大学生创新大赛(2024)“数广集团杯”广西赛区选拔赛我校获奖名单
获奖项目展现了我校学子在创新创业方面的才华与激情,特别是金奖项目《校邦之家》,其创新性提出了乡村人才振兴的解决方案,具有重要的社会意义和推广价值。
下一步,我校将继续坚持“创业本色”的商科人才培养理念,深化创新创业教育改革,将创新创业教育深度融入人才培养全过程,为推动国家创新驱动发展战略贡献“国商”力量。

(摄影:黄峒瑜 一审一校:刘海新 二审二校:罗兰芬 三审三校:宁琳)