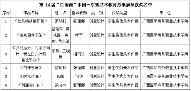
2022年5月31日,根据自治区文化旅游厅和自治区联合下发的《关于举办第14届“红铜鼓”中国—东盟艺术教育成果展演活动的通知》(桂文旅发〔2022〕64号)公布了本次活动获奖作品的名单。数字艺术学院代表学校的参赛作品表现优异,在展演中喜获佳绩,共有6件美术作品获奖,其中学生最佳美术作品3件,学生优秀美术作品3件。具体获奖名单如下:

第14届“红铜鼓”中国—东盟艺术教育成果展演活动共有79所国内院校报名参加,报送作品共4682个(件、篇),其中舞台艺术类作品996个,学生美术作品3109件,优质课堂作品38件,艺术教育论文327篇,社会艺术教育作品212个(件)。经组织专家评审,共评选出舞台艺术类最佳作品102个、优秀作品191个,学生最佳美术作品73件、优秀美术作品157件,优质课堂展示作品4件,优秀艺术教育论文36篇。
按照组委会的工作安排,由文化和旅游部、自治区人民政府共同主办的第17届中国—东盟文化论坛拟于2022年6月2日在广西北海市举办。届时第14届“红铜鼓”中国—东盟艺术教育成果展演活动作为论坛配套活动将同期举办。除艺术教育论文外,“红铜鼓”获奖作品和部分东盟国家院校推荐作品、部分社会艺术教育作品将进行线上展示。展示时间为2022年6月2日—7月31日。展示期间可通过广西壮族自治区文化和旅游厅网站(http://wlt.gxzf.gov.cn/)、广西壮族自治区教育厅网站(http://jyt.gxzf.gov.cn/)或“一键游广西”小程序等平台进入观看。
学院获奖参赛作品展示

学生最佳美术作品 作者:蒙明钊
作品名称:《壮美锦绣编织包》指导老师:张丽娜

学生最佳美术作品 作者:黎娟荣、曾艳群、黄燕、黄文洁
作品名称:《建党百年书签》指导老师:叶军

学生最佳美术作品 作者:李敏、王晓琳
作品名称:《乡村振兴,为家乡而计—崇左白头叶猴盲盒手办》指导老师:谢雨珍

学生优秀美术作品奖 作者:阳灿
作品名称:《时光沙漏》指导老师:包健

学生优秀美术作品奖 作者:黎灿林
作品名称:《苗蝶绣语》指导老师:张丽娜

学生优秀美术作品奖 作者:梁晓玲
作品名称:《傩面金口包》指导老师:张丽娜
(审核:黄恒拾 图片:蒙明钊 、黎娟荣、曾艳群、黄燕、黄文洁、李敏、王晓琳、阳灿、梁晓玲 发布:唐珺妍)